亿万先生MR
全部
标题
内容
亿万先生MR
集团概况
集团简介
领导团队
群团组织架构
集团荣誉
建设资质
交通建设
企业开展
新闻中心
企业文化
依法治企
党建群团
党群工作
党史学习教育
所属企业
您现在的位置:
亿万先生MR
>> 招标采购 >> 正文
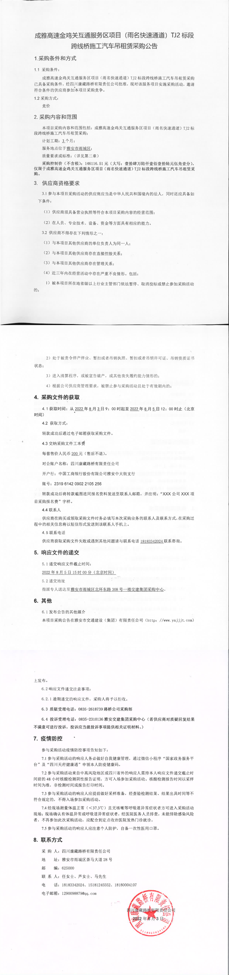
四川康藏路桥有限责任公司成雅高速金鸡关互通服务区项目(雨名快速通道)TJ2标段跨线桥施工汽车吊租赁采购公告
【发布日期:2022-08-03】
【字号:
大
中
小
】 【
关闭此页
】
上一篇
:
四川康藏路桥有限责任公司项目部所需空调采购结果公示
|
下一篇
:
四川康藏路桥有限责任公司G108线石棉县马富村至大营盘段恢复重建工程(修复整治)工程保险服务采购公告
版权所有 雅安市交通建设(集团)有限责任公司
地址:雅安市雨城区北环东路306号 集团公司办公室电话:0835-5897853
技术支持:北纬网(0835-2350262) 蜀ICP备18001252号 川公网安备 51180202511905号
分享按钮