亿万先生MR
全部
标题
内容
亿万先生MR
集团概况
集团简介
领导团队
群团组织架构
集团荣誉
建设资质
交通建设
企业开展
新闻中心
企业文化
依法治企
党建群团
党群工作
党史学习教育
所属企业
您现在的位置:
亿万先生MR
>> 招标采购 >> 正文
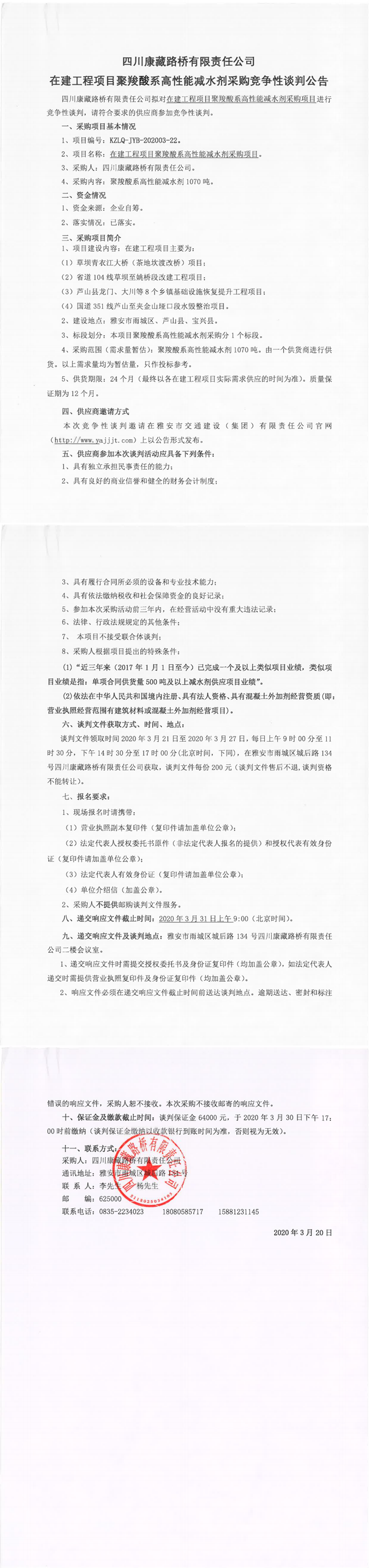
四川康藏路桥有限责任公司在建工程项目聚羧酸系高性能减水剂采购竞争性谈判公告
【发布日期:2020-03-20】
【字号:
大
中
小
】 【
关闭此页
】
上一篇
:
四川康藏路桥有限责任公司在建工程项目粉煤灰采购竞争性谈判公告
|
下一篇
:
亿万先生MR集团无水港物流有限责任公司凤鸣综合物流园项目水土保持监测技术咨询服务项目竞争性谈判公告
版权所有 雅安市交通建设(集团)有限责任公司
地址:雅安市雨城区北环东路306号 集团公司办公室电话:0835-5897853
技术支持:北纬网(0835-2350262) 蜀ICP备18001252号 川公网安备 51180202511905号
分享按钮